مرجع: PSW00021
به علت نوسانات قیمت جهت خرید لطفا با قسمت فروش ارتباط بگیرید. 09190819887 و 09128942680
حمل رایگان با پست خرید بالای 2.500.000 تومان
حمل رایگان با پست خرید بالای 2.500.000 تومان
ماژول XL6009 افزاینده ولتاژ 2.5 آمپر:ماژول XL6009 یک تبدیلکننده DC-DC است که به طور گستردهای در پروژههای الکترونیکی برای افزایش ولتاژ استفاده میشود. این ماژول به دلیل کارایی بالا، اندازه کوچک و قابلیت اطمینان، بسیار محبوب است.
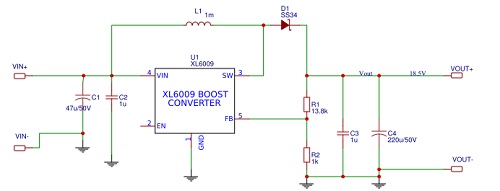
XL6009 یک ماژول مبدل افزاینده DC-DC است که می تواند ولتاژ ورودی را از 0.8 ولت به ولتاژ خروجی بالاتر و قابل تنظیم تا 35 ولت افزایش دهد. معمولاً در مدارهای الکترونیکی که ولتاژ بالاتری نسبت به ولتاژ ورودی موجود مورد نیاز است استفاده می شود. ماژول XL6009 مبتنی بر تراشه XL6009E1 است که یک تنظیمکننده سوئیچینگ پلهآپ PWM در حالت جریان است. این ماژول معمولا شامل یک سلف، خازن و یک پتانسیومتر برای تنظیم ولتاژ خروجی است. ماژول XL6009 دارای محدوده ولتاژ ورودی گسترده ای از 3 ولت تا 32 ولت است و بسته به ولتاژ ورودی و شرایط بار می تواند تا 4 آمپر جریان را تولید کند. همچنین دارای ویژگی هایی مانند حفاظت در برابر جریان بیش از حد، حفاظت در برابر دمای بیش از حد و محافظت در برابر اتصال کوتاه است. به طور کلی، ماژول XL6009 یک جزء مفید برای افزایش ولتاژ ورودی در انواع برنامه های الکترونیکی، از جمله منابع تغذیه، شارژر باتری، درایورهای LED و موارد دیگر است.
این ماژول یک برد در ابعاد 34x20x14 mm است و به کمک آن می توان ولتاژی بیشتر از ولتاژ ورودی ساخت. نحوه عملکرد آن بر پایه سوئیچینگ BOOST می باشد و آی سی بکار رفته در این مدارXL4009 است. جریان در حالت باری حدود 18 میلی آمپر است. ولتاژ خروجی Dc و ریپل در حد 50 میلی ولت اعلام شده. این ماژول پر کاربرد می تواند ولتاژ ورودی را افزایش داده و با کمک قابلیت تنظیم آن هر ولتاژ که مد نظر تامین نمایید. ولی در عمل محدویت هایی وجود دارد.
گاهی پیش می آید که برای انجام پروژه یا کارهای عملیاتی خود نیاز به ولتاژ بیشتری از مقدار قابل دسترس داریم که در این صورت راه حل استفاده از ماژول افزاینده ولتاژ است.
این محصول یک ماژول افزاینده ولتاژ dc غیر ایزوله است و دارای ولتاژ خروجی قابل تنظیم با راندمان بالا می باشد که از تراشه XL6009 در برد خود بهره برده است و از لحاظ عملکرد نسبت به LM2577 بسیار فراتر است و قیمت پایین تری دارد.
این ماژول قادر است محدوده ولتاژ وروردی را از 3 تا 32 ولت به محدوده ولتاژ خروجی بین 5 تا 35 ولت تنظیم و تبدیل کند. بهترین حالت کارکرد این است که حداقل ولتاژ ورودی را 5 ولت در نظر ببگیریم.

مشخصات
اولین نظر را شما ثبت کنید. ثبت نظر
اولین سوال را شما مطرح کنید. طرح سوال
مرجع: PSW00021
مرجع: PSW00008
مرجع: MDL00074
مرجع: PSW00009
مرجع: MDL00299
مرجع: PSW00069
مرجع: PSW00003
مرجع: MDL00301
مرجع: PSW00031
مرجع: MDL00361
مرجع: MDL00130
مرجع: mdl00014
مرجع: MDL00206
مرجع: MDL00185
مرجع: MDL00295
مرجع: MDL00215
مرجع: CMP00051
مرجع: TOL00046
مرجع: Regulator